您好,欢迎访问贵州黔贤教育官方网站!我们2026线下课程已经开班,欢迎您的咨询及来电!

13984965840

贵州黔贤公考咨询热线:

您现在所在位置:主页 > 最新招考 >

phpStudy Linux 面板(小皮面板)

【合同制】贵阳市文化和旅游局2026年文化人才招募公告(4月7日–13日报名)

更新时间:2026-04-08   贵州黔贤教育:整理发布   点击量:

为进一步培养文化人才,促进贵阳贵安文物、文化服务提质增效,根据中共中央办公厅国务院办公厅印发《关于加强文物保护利用改革的若干意见》及《文化和旅游部办公厅 财政部办公厅关于印发<2024年文化人才服务支持艰苦边远地区和基层一线专项实施方案>的通知》《文化和旅游部国家发展改革委财政部关于推动公共文化服务高质量发展的意见》等文件精神,结合贵阳贵安文物、文化工作实际,现将有关招募细则公告如下:

一、招募原则

坚持公开招募、平等竞争、择优选派培养的原则,采取自愿报名、资格审查、复审评定的方式进行。

二、招聘条件

(一)热爱中国共产党,热爱祖国,拥护中国共产党的基本路线和方针政策,有较强的事业心和责任感,无违法犯罪不良记录。

(二)年龄18周岁以上,身体健康,有事业心和责任感,能认真履行岗位职责。

(三)能熟练运用常用的办公软件,能够接受机动灵活的工作安排,有吃苦耐劳精神和团结合作意识。具有考古学、历史学、博物馆学、文物保护技术、建筑学、民族学等相关专业能力的优先。

三、招募人数及岗位

面向社会公开招募文化人才共5名。

招募岗位详见附件1。

四、招募程序

(一)组织报名

1.报名时间:2026年4月7日—2026年4月13日

2.报名方式:本次招募采取线上报名(电子邮箱)的方式,请将相关资料发送至gaxqshsyglj@126.com邮箱。

3.报名所需资料:

(1)《文化人才简历表》(详见附件2,请自行下载,A4纸正反面打印);

(2)身份证(正反面扫描在同一页);

(3)毕业证、学位证、获奖证书、暂未取得毕业证、学位证的应募者需提供学生证或学校证明材料;

(4)招募岗位要求的其他证明材料。

4.注意事项:报名不收取任何费用,因个人填报信息错误或者弄虚作假而导致的其他后果,由应募者本人负责。

(二)资格审查

根据招募条件及岗位要求,对应募人员资格条件初审,资格初审结果将通过电话通知应募人。

(三)复审评定

贵阳市文化和旅游局对符合招募资格条件的应募人员进行资格复审及评定。

(四)公示及选派培养

对拟选派培养人员在贵阳市文化和旅游局官网进行公示,公示期为5个工作日,公示无异议者确定为选派培养对象,按程序签订服务协议。

五、相关政策及补助

1.本次培养人员服务期为180天,选派人员服务期为一年;

2.相关补贴按照文化人才专项经费相关政策执行。

六、本公告由贵阳市文化和旅游局负责解释。

联系人:刘老师,联系电话:0851-88907275。

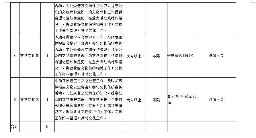
附件1.贵阳市文化和旅游局2026年招募文化人才岗位表

    2.文化人才简历表

贵阳市文化和旅游局

2026年4月7日

BNV.jpg


四川.jpg


文.jpg


D.jpg

1.jpg


声明:本网站部分内容来源于网络搜集及网友投稿,由本站编辑整理发布,仅用于学习交流使用,非盈利目的,如涉及侵权请联系本站管理员进行删除或修改。

phpStudy Linux 面板(小皮面板)

在线预约报名

如需咨询课程,可以留下您的联系方式,工作人员看到后会尽快联系您

*真实姓名:
*手机号码:
*考试类别:
性别:

在线客服

ONLINE SERVICE

联系电话

13984965840

返回顶部