遵义市2025年事业单位公开招聘工作人员及“三支一扶”招募笔试考前温馨提示
更新时间:2025-03-26 贵州黔贤教育:整理发布 点击量:次
遵义市2025年事业单位公开招聘工作人员及“三支一扶”招募笔试将于3月29日举行,现就有关注意事项提示如下,希望广大考生及早做好应试准备工作,看清准考证上的考点名称和考点地址,以免走错考点。
一、考试时间和科目设置
1.事业单位分类考试
2025年3月29日(星期六)
上午:8:30-10:00《职业能力倾向测验》
10:00-12:00《综合应用能力》
2.“三支一扶”计划招募笔试
2025年3月29日(星期六)
上午:8:30-11:00《公共基础知识》
注:在考试期间,考生不得提前交卷出场,考试结束后等待监考人员清点好试卷和答题卡后,考生才能签字离开考场。考试过程中请接受监考人员的监督和检查,服从考试工作人员的管理。
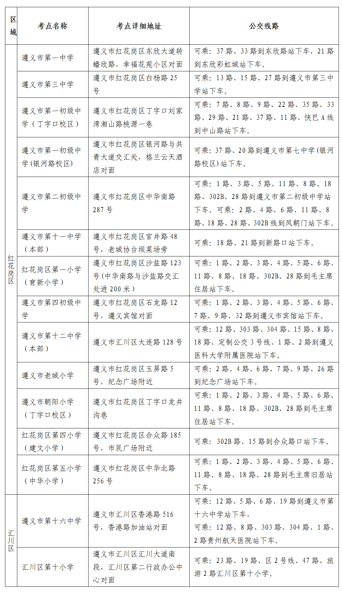
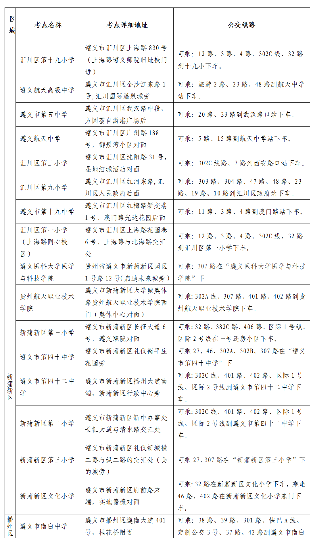
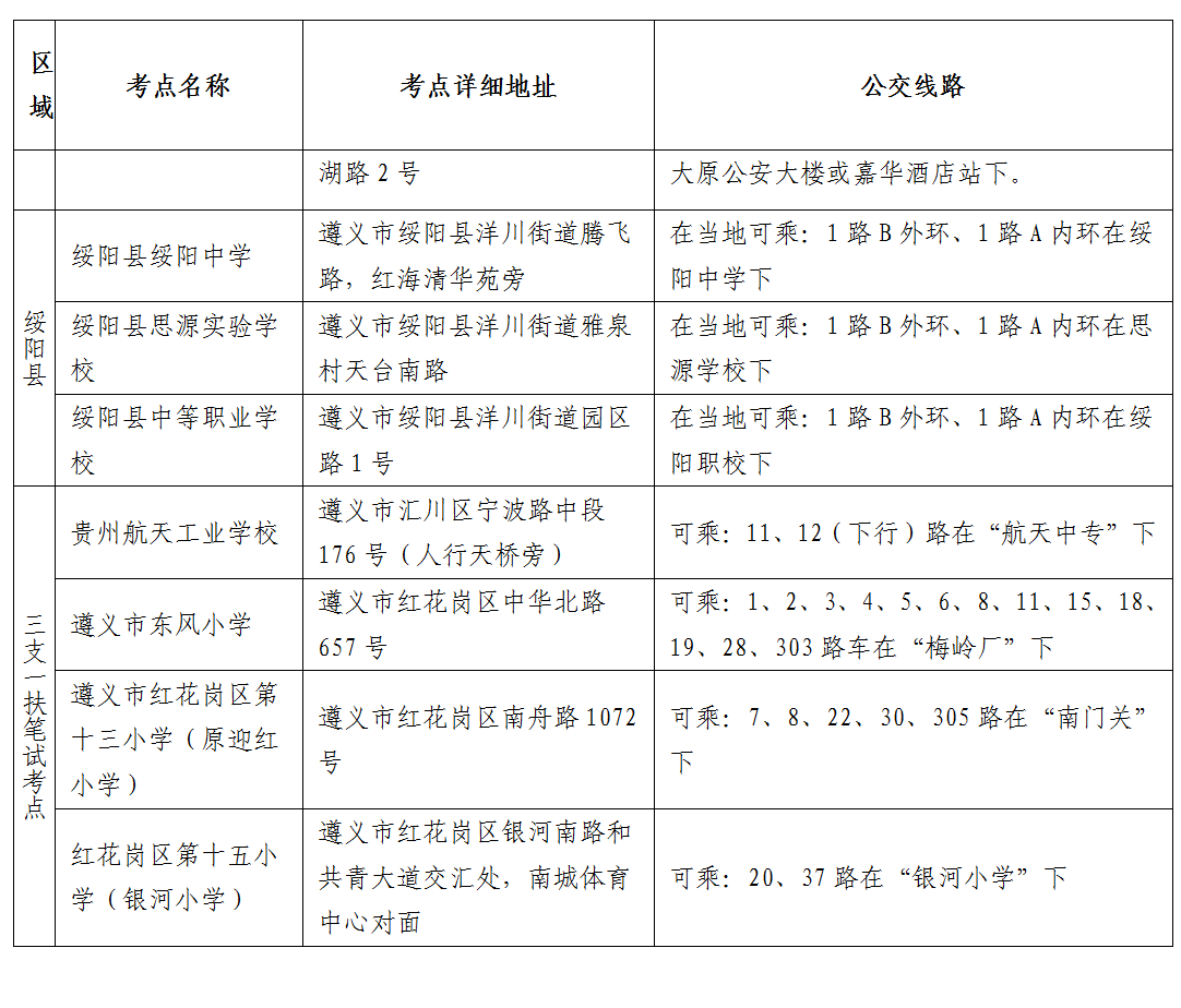
二、考点设置及到达考点的公交线路
遵义市2025年事业单位公开招聘工作人员及“三支一扶”招募笔试共设57个考点(红花岗区16个考点、汇川区11个考点、新蒲新区8个考点、播州区6个考点、仁怀市5个考点、湄潭县4个考点、桐梓县4个考点和绥阳县3个考点),各考点名称、考点详细地址及到达公交线路如下:




三、及时打印准考证,认真阅读有关信息
根据招考简章上的工作日程安排,请考生在规定时间内(2025年3月24日9:00至3月27日17:00)登录报名网站打印准考证。为防丢失,考生可多打印几份准考证并存放在不同的地方,以作备用。请按准考证上的提示,携带《准考证》第1页和《有效居民身份证原件》(或二代社会保障卡)参加考试,如果身份证丢失请您尽快到您的户籍所在地公安机关办理“临时居民身份证”参加考试。打印后请认真阅读每项信息,特别是考点名称、地址、考场号、座位号信息,如有疑问请及时与考试部门联系(0851-28625849)。考试结束后,请您保管好自己的准考证,它是您查询笔试成绩和进入面试资格复审的重要依据。
四、充分做好考前食宿、交通安排
参加我市2025年事业单位公开招聘工作人员及“三支一扶”招募笔试的考生人数多,届时考试区域内的食宿、交通可能会有不便。请各位考生务必提前做好食宿、交通方面的安排,以免影响考试。
五、提前熟悉考点,了解考点考场安排情况
(一)请考生根据准考证上的考点名称和地址,提前一天熟悉考点环境,遵义城区内因部分路段道路施工,需掌握好考点的乘车路线,预留好充足时间,了解好考场安排情况(熟悉考点考场时考生不能进入校园,学校将在大门处摆放考场分布示意图)。
(二)除考试公务车辆外,社会车辆不得进入考点。请您不要自行驾车前往考点,接送考生车辆请在距离考点大门一定距离处即停即走,避免造成交通拥堵。
(三)各考点的入场证件检查将于各科目开考前30分钟开始,请考生尽早到达考点,并提前准备好相关证件。请勿临近开考时扎堆到达考点,避免造成拥堵耽误进场时间。
六、掌握答题用笔要求
考生在答题卡上“填”和“涂”准考证号时,一定要用钢笔、签字笔填考号,用2B铅笔正确涂考号。不要用钢笔、签字笔来涂考号,更不能涂错自己的考号。
七、学习考场规则,备齐考试用品,不带违规物品
(一)请务必严格遵守考试纪律,严禁将手机、计算器、智能手表、智能手环、蓝牙耳机等各种电子、通信、计算、存储或其他有关设备带至座位;严禁损坏试卷、答题卡;严禁将试卷、答题卡和草稿纸带出考场;严禁在考试开始信号发出前答题;严禁在考试结束信号发出后继续答题。
(二)必须携带打印出有本人照片的准考证,否则该准考证视为无效,如本人无法打印出带照片的准考证,请于考试前工作时间内到遵义市人事考试院打印。
(三)请参加笔试的考生认真阅读《考场规则》、《事业单位公开招聘违纪违规行为处理规定》和《中华人民共和国刑法》并严格遵守相关考试规定。




高分课堂


日常剪影


校区环境

声明:本网站部分内容来源于网络搜集及网友投稿,由本站编辑整理发布,仅用于学习交流使用,非盈利目的,如涉及侵权请联系本站管理员进行删除或修改。
在线预约报名
如需咨询课程,可以留下您的联系方式,工作人员看到后会尽快联系您



