您好,欢迎访问贵州黔贤教育官方网站!我们2024线下课程已经开班,欢迎您的咨询及来电!

13984965840

贵州黔贤公考咨询热线:

您现在所在位置:主页 > 最新招考 >

phpStudy Linux 面板(小皮面板)

【国企】贵州能源集团财务有限公司2024年公开招聘公告(截止12月8日报名)

更新时间:2024-12-06   贵州黔贤教育:整理发布   点击量:

 鉴于贵州能源集团财务有限公司(以下简称“公司”)目前人力资源状况和业务发展需要,拟公开招聘2名工作人员,现将有关事项公告如下:

  一、公司简介

  贵州能源集团财务有限公司属贵州能源集团成员企业,是国家金融监管部门批准设立的非银行金融机构,由贵州能源集团有限公司和贵州盘江精煤股份有限公司出资组建,注册成立于2013年5月3日,注册资本人民币10亿元,公司位于贵州省贵阳市观山湖区林城西路95号贵州能源集团总部大楼。公司的营业范围包括:吸收成员单位存款,办理成员单位贷款,办理成员单位票据贴现,办理成员单位资金结算与收付,提供成员单位委托贷款、非融资性保函、债券承销、财务顾问、信用鉴证及咨询代理业务,从事同业拆借,办理成员单位票据承兑。

  二、招聘原则

  坚持公平公正公开、人岗相适、合法合规、竞争择优原则。

  三、招聘岗位

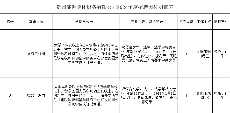
  具体招聘岗位需求及有关要求详见《贵州能源集团财务有限公司2024年度招聘岗位明细表》(附件1)

  (一)基本条件

  1.具有中华人民共和国国籍,拥护中华人民共和国宪法和法律,拥护中国共产党的领导和社会主义制度;

  2.具有良好的政治素质和道德品行,无犯罪、无违法记录;

  3.有较强的责任意识,务实进取、诚实守信,富有团队合作精神,有正常履行职责的身体条件,能适应加班、出差等工作要求;

  4.具有一定的工作协调及文字、口头表达能力,能够熟练使用办公软件及设备;

  5.非公司中层及以上管理人员的直系及旁系亲属。

  (二)有下列情形之一的,不得报名

  1.不能坚持中国共产党的基本路线,在重大政治问题上不能与党中央保持一致,有过反党反社会言行的人员。

  2.曾受过刑事处罚或曾被开除公职、被开除中国共产党党籍的人员。

  3.被依法列为失信联合惩戒对象的。

  4.涉嫌违纪违法正在接受有关专门机构审查尚未做出结论的,或正在接受审计机关审计的。

  5.曾受过组织处理和纪律处分的。

  6.按照国家和省有关规定,到定向单位工作未满最低服务年限或对转任有其他限制性规定的。

  7.有吸毒史的。

  8.不服从调剂的。

  9.法律法规规定不得招录的其他情形人员。

  (三)岗位报名条件

  具体招聘岗位需求及有关要求详见《贵州能源集团财务有限公司2024年度招聘岗位明细表》(附件1)。

  1.年龄35周岁及以下(1989年1月1日后出生)。

  2.大学本科及以上学历(取得相应学历学位证书,留学回国人员学历硕士及以上,在国外学习时间在12个月以上,海外学历学位认定以教育部留学服务中心颁发的国外学历学位认证书为准)。

  3.汉语言文学,法律、法学等相关专业。

  4.党务工作岗要求中共党员。

  四、招聘流程

  招聘工作按照面向社会公开发布招聘公告、报名、资格审查、笔试、面试、组织政审或背景调查、体检、聘用等程序进行。

  (一)报名

  在智联招聘网站平台公开发布招聘公告,本公告报名网址是报名的唯一网址,其他报名渠道视为无效。

  报名方式:线上系统报名,每名应聘人员限报一个岗位。

  报名时间:2024年12月5日至2024年12月8日24:00止。

  1.报名人员请登录贵州能源集团财务有限公司招聘报名系统(https://gznycw.zhaopin.com)填报相关信息进行网上报名,并将个人学历及学位证书、职称(职业)资格证书、获奖、荣誉、学术成果等佐证资料扫描件上传,具体提供资料见报名材料清单(附件3)。

  2.在招聘报名环节,报名人员要申报本人是否与所应聘企业及集团所属企业中层及以上管理人员存在近亲属关系,填报《近亲属关系申报承诺书》(附件2)。经工作人员联系,报名资料仍然不全或填写仍然不完整的不予考虑,视为放弃报名资格;通过其他渠道投递、邮箱投递不成功、超过报名时间投递视为报名无效。

  (二)资格审查

  1.根据招聘条件及岗位要求,对应聘人员应聘资格进行初步审查,公司按流程确定资格初审结果。通过初选人员为参加笔试人员,将通过电话或短信方式通知到通过初选的人员。

  2.资格审查工作贯穿于招聘全过程,如在招聘过程中任何环节发现有违纪违规、材料不齐、提供虚假信息或应聘人员条件不符合招聘岗位条件要求等情况的,可随时取消应聘人员的应聘资格,由此发生的个人损失应聘者自行承担。

  (三)笔试

  1.笔试采取闭卷方式进行,满分100分。笔试时间、地点、方式将通过电话、短信或邮件等方式进行通知。

  2.笔试考察岗位所需的专业知识及综合知识。笔试结束后根据测评结果依次排序,在招聘公告发布的范围内向社会进行公示,公示时间不少于5个工作日。

  (四)面试

  1.进入面试人员通过线下方式参加面试。具体面试时间、地点将通过电话或短信方式通知到通过笔试的人员。

  2.面试结束后,根据笔试面试综合成绩(笔试成绩+面试成绩)依次排序,在招聘公告发布的范围内向社会进行综合成绩公示,公示时间不少于5个工作日。

  (五)确定拟聘人员

  根据各岗位笔试面试综合成绩(笔试成绩40%+面试成绩60%)排序,按本次招聘工作规则,进一步核对报名提供资料和填报信息的真实性,并最终择优确定拟聘人员。

  (六)组织政审或背景调查

  1.由公司考察组以适当方式对拟聘人员进行政审或背景调查,考察或背景调查不合格的,取消录用资格,按综合成绩排名依次替补。

  2.政审需要审查个人征信证明,无犯罪记录证明等材料。

  (七)体检

  公司通知拟聘人员到指定医院或自行前往三甲医院进行体检,体检合格的进入录用程序。体检不合格,经复查后仍不合格的不予录用。

  (八)入职办理

  公司按程序办理入职手续。

  五、其他事项说明

  1.因应聘人员在招聘过程中放弃、政审或体检不合格,以及存在其他不符合录用条件的情形,导致出现缺额时由公司按流程决定是否递补。

  2.招录有关事宜将通过【贵阳智联招聘】微信公众号进行公布,请应聘人员随时关注。本公告报名网址是报名的唯一网址,凡通过其他链接网站投递的报名信息无效。因查看其他网站转载信息造成的应聘失误,由应聘人员自行负责。

  3.招聘有关事宜将通过电话或短信方式通知。请应聘人员确保手机畅通。由于无法联络导致应聘人员失去竞争资格的,责任由应聘人员自负。不符合条件人员将不再另行通知,如有疑问可电话咨询招聘单位联系人。

  4.凡未在规定时间内按要求参加笔试、面试、考察审核、体检、报到、签订劳动合同等情况的,均视为自动放弃录用。

  5.应聘人员应对提交信息和材料的真实性、准确性、完整性负责。对编造虚假信息的,一经查实,取消有关资格。

  6.报名咨询电话: 0851-84124389(工作日:9:00-12:00,14:00-17:00)

  7.未尽事宜,由公司负责解释。


附件1:贵州能源集团财务有限公司2024年度招聘岗位明细表

7f6aa6ddd4c59d2585dfe5d73689370.png



附件2:近亲属关系申报承诺书.docx

附件3:报名材料清单.docx

后天.jpg

2.jpg

如果.jpg

人工投入.jpg

声明:本网站部分内容来源于网络搜集及网友投稿,由本站编辑整理发布,仅用于学习交流使用,非盈利目的,如涉及侵权请联系本站管理员进行删除或修改。

phpStudy Linux 面板(小皮面板)

在线预约报名

如需咨询课程,可以留下您的联系方式,工作人员看到后会尽快联系您

*真实姓名:
*手机号码:
*考试类别:
性别:

在线客服

ONLINE SERVICE

联系电话

13984965840

返回顶部